文献解读
SCIENCE ADVANCES | 移植精神分裂症患者菌群诱导小鼠谷氨酸-谷氨酰胺-γ-氨基丁酸代谢异常
精神分裂症(Schizophrenia, SCZ)是一种破坏性的精神类疾病,影响大约全球总人口的0.5-1%。此前研究者将重点放在对人类基因组的分析上,以确定SCZ的发病机制。通过全基因组关联(GWAS)分析已鉴定出108个易感基因座,但这些关联在SCZ中仅占约4%。可见,在遗传因素之外,还有其他因素影响着SCZ的发生。肠道菌群可以通过菌群-肠-脑轴(MGB)调节大脑功能和行为,且已被报道可影响宿主的情绪、记忆、认知和自发活动。最近的临床和临床前研究表明肠道菌群的紊乱和SCZ的发生存在潜在的联系。为了研究SCZ中菌群-肠-脑轴的潜在作用机制,重庆医科大学第一附属医院谢鹏研究团队等利用16S rRNA测序、粪菌移植和代谢组学技术在SCZ人群和小鼠模型上系统研究了SCZ相关的肠道菌群变化以及肠道菌群调节宿主生理和行为的可能机制(见下图),相关成果发表于Science Advances(2017 IF=11.5)。
临床样本研究
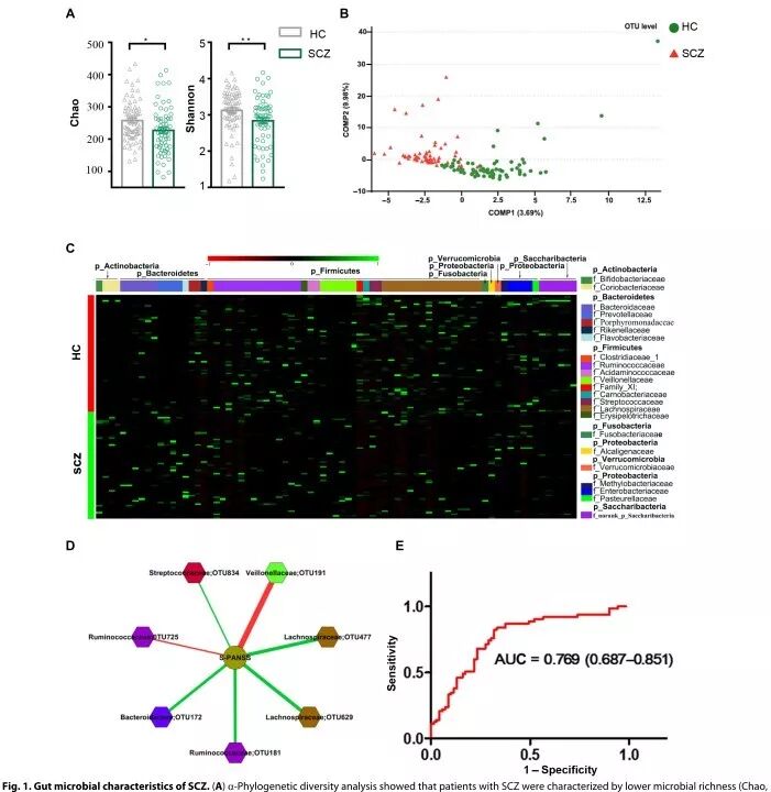
本研究共纳入63例SCZ病人和69例年龄、性别和BMI匹配的正常人。PANSS评分(评定SCZ症状严重程度)范围为45-120。对粪便样本进行16S rRNA分析后发现:相比于正常组,SCZ组的微生物丰富度指数(Chao)和多样性指数(Shannon)都显著降低(图1A),表明SCZ病人肠道菌群多样性更低。β多样性分析表明两组的肠道菌群结构有明显差异(图1B)。另外,性别和抗精神病药物对微生物表型无显著影响。LEfSe分析找出77个有差异的OTUs,其中23个OTUs在SCZ患者中是增加的,包括Veillonellaceae, Prevotellaceae, Bacteroidaceae和Coriobacteriaceae;剩余54个是降低的,包括Lachnospiraceae, Ruminococcaceae, Norank和 Enterobacteriaceae。作者进一步和先前发表的重度抑郁症研究结果作对比以确定SCZ中的菌群结构变化是否是相对特异的。相比于正常组,分别只有15.3%和30.3%的OTUs在SCZ和抑郁症组是同步增加和降低的,表明SCZ中观察到的肠道微生物组成变化相对于抑郁症是特异的。为了鉴定与SCZ症状严重程度相关的细菌,作者采用相关分析发现2个和PANSS评分显著正相关以及6个负相关的OTUs,如下图1D所示。作者进一步采用逐步回归分析来鉴别关键的诊断SCZ的微生物标志物。SCZ和正常间最显著的差异出现在Aerococcaceae, Bifidobacteriaceae, Brucellaceae, Pasteurellaceae和Rikenellaceae。由它们组成的标志物组用于诊断SCZ和正常的ROC曲线下面积为0.769(图1E),表现出了潜在的诊断价值。
动物模型研究
1. 移植SCZ病人肠道菌群可诱导无菌小鼠表现出SCZ相关行为
临床粪便样本研究已经观察到SCZ病人的肠道菌群发生了明显紊乱,但这种菌群结构的变化是否能够诱导SCZ?作者采用粪菌移植(FMT)实验发现相比HC小鼠,移植SCZ菌群的小鼠表现出高度活跃(图2A)和焦虑减弱的表型(图2B),强迫游泳实验中的静止时间明显缩短(图2C)。高度活跃是多个SCZ啮齿动物模型中最一致的发现。在Y迷宫、社交测试和社会新颖性偏好试验中,移植SCZ和正常人菌群的小鼠表现无明显差异(图2D-F)。移植SCZ菌群小鼠对高分贝声音表现出更夸张的惊吓反应(图2G),但前脉冲抑制实验(PPI)无显著区别(图2H)。显著增加的惊吓反应是dysbindin基因敲除SCZ模型的主要特征。以上这些行为试验表明,小鼠移植了SCZ菌群后表现出SCZ相关的运动亢进、焦虑和抑郁样行为减轻以及惊吓反应增加,提示SCZ菌群受体小鼠的微生物组成紊乱与SCZ小鼠模型的几种表型特征有关。
2. SCZ病人中发现的关键差异细菌在粪菌移植受体小鼠中成功定植
作者同样对粪菌移植小鼠的粪便进行了多样性分析以确定临床研究中发现的关键差异细菌是否在小鼠肠道中成功定植。SCZ菌群移植小鼠和正常菌群移植小鼠的菌群结构有较大差异。逐步回归分析显示Aerococcaceae和Rikenellaceae是两组间差异最显著的细菌。两者的组合用于区分SCZ菌群移植小鼠和正常菌群移植小鼠的准确率为100%。另外,Aerococcaceae和Rikenellaceae在SCZ病人和SCZ菌群移植小鼠中的变化是一致的。
3. SCZ菌群移植小鼠肠-脑氨基酸和脂质代谢紊乱
为了表征菌群参与的功能,作者利用全基因组鸟枪法测序分析了粪菌移植小鼠的盲肠粪便样本。通路富集分析显示有8条通路在SCZ菌群移植小鼠中是上调的,25条通路是下调的(图3)。其中,参与脂质和氨基酸代谢的基因在SCZ菌群移植小鼠中富集。
接下来,作者对粪便、血清和海马组织进行非靶向代谢组学分析,发现SCZ菌群移植小鼠和正常菌群移植小鼠的代谢轮廓有显著差异。相比于正常菌群移植小鼠,SCZ菌群移植小鼠的血清和海马谷氨酰胺增加,粪便和海马谷氨酸降低,海马γ-氨基丁酸(GABA)增加。血清谷氨酸和GABA以及粪便GABA无显著性差异(图4A-C)。谷氨酸能神经传递,尤其是降低的海马谷氨酸已被广泛报道和SCZ病理机制密切关联。这三个代谢物在大脑皮层中有显著变化,而在小脑或纹状体中并没有,表明谷氨酸-谷氨酰胺-GABA循环紊乱局限于谷氨酸丰富的大脑区域(海马和大脑皮层)。功能聚类分析显示海马、血清和粪便中差异表达的代谢物主要参与氨基酸和脂质代谢(图4D),与全基因组鸟枪法测序结果一致。已有报道表明SCZ病人血清和大脑脂质代谢显著紊乱。SCZ菌群移植小鼠的外周和大脑甘油磷脂显著降低,而甘油磷脂是关键的突触功能调节因子,突触功能的缺失已被认为是SCZ发病的基础。
小结
肠道微生物群可以通过MGB轴影响大脑功能和行为,从而诱导各种神经精神类疾病的发生。该研究首先利用16S rRNA技术分析了临床SCZ病人的粪便样本,发现SCZ病人的肠道菌群发生了显著紊乱,一些特定的细菌和SCZ严重程度密切相关,由Aerococcaceae, Bifidobacteriaceae, Brucellaceae, Pasteurellaceae和Rikenellaceae 5种细菌组合的Panel显示出潜在的SCZ诊断价值(ROC曲线下面积为0.769)。接下来,作者采用粪菌移植技术证实了来自SCZ病人的肠道菌群能够诱导无菌小鼠表现出与其他SCZ小鼠模型类似的SCZ相关行为,且临床样本中发现的关键差异细菌可成功在无菌小鼠肠道中定植。接受SCZ病人肠道菌群移植的小鼠表现出与氨基酸、脂质代谢有关的微生物基因和宿主代谢物的紊乱,尤其是海马中谷氨酸不足,谷氨酰胺和GABA升高。肠道微生物群的改变可能通过调节MGB代谢途径参与SCZ的发生和/或病理。综上,该研究表明SCZ肠道菌群可改变宿主神经化学和神经功能,而这可能与SCZ发病机制有关。
参考文献
Peng Zheng et al., The gut microbiome from patients with schizophrenia modulates the glutamate-glutamine-GABA cycle and schizophrenia-relevant behaviors in mice. Science Advances 2019; 5 : eaau8317.
精彩回顾

