文献解读
客户案例 | 苏州大学贾志浩/张勇等Nature Communications:抑制PRMT3模拟限制性饮食改善代谢灵活性
饮食限制(包括禁食、热量及营养素限制)在多种器官中诱导适应性代谢反应,有助于体重管理、延缓衰老并促进机体健康。在这些代谢益处中,饮食限制在恢复因营养过剩而受损的燃料转换(即代谢灵活性,Metabolic flexibility)方面显示出积极效果。尽管在啮齿动物研究中,饮食限制展现出积极一致的结果,但人类临床试验的结果确好坏参半,且受试者的依从性挑战进一步影响了这些研究的可靠性。因此,探索饮食限制带来代谢益处的分子机制,并开发能够复制这些有益效应的方法,有助于帮助对抗肥胖及其相关的心脏代谢并发症等。
目前已发现若干关键信号通路和分子——例如胰岛素-AKT、FOXO、哺乳动物雷帕霉素靶蛋白(mTOR)、烟酰胺腺嘌呤二核苷酸(NAD⁺)、AMP激活蛋白激酶(AMPK)、成纤维细胞生长因子21(FGF21)以及昼夜节律——在介导饮食限制的抗肥胖效应中发挥着重要作用。在啮齿动物和人类研究中,减少必需氨基酸甲硫氨酸的摄入已被证明在防止体重增加和增强代谢方面尤为有效。此外,甲硫氨酸的代谢产物S-腺苷甲硫氨酸(SAMe)——作为体内甲基化的供体,在肝脏中的水平与体重指数呈正相关,并参与禁食诱导的代谢适应。并且,抑制肝脏中甲硫氨酸腺苷转移酶也显示出缓解饮食诱导的肥胖和代谢综合征的潜力。然而,由SAMe介导的底物甲基化如何影响肥胖,尤其是脂肪组织的肥胖及禁食反应,目前仍不清楚。
2026年2月2日,苏州大学剑桥-苏大基因组资源中心贾志浩、张勇及剑桥大学Antonio Vidal-Puig课题组联合在Nature Communications杂志在线发表了题为“PRMT3-mediated post-translational adaptation to fasting regulates metabolic flexibility”的工作。该研究揭示了内脏白色脂肪组织中PRMT3介导的精氨酸甲基化修饰作为一种营养响应性调节机制,通过甲基化线粒体柠檬酸转运蛋白SLC25A1调节葡萄糖代谢,抑制该机制会改善肥胖状态下的代谢灵活性损伤,因而可能成为潜在的治疗靶点。(麦特绘谱为本研究提供定制化糖酵解及TCA循环检测)

贾志浩课题组多年来致力于PRMT家族在骨骼肌和脂肪发育与代谢调控中的研究:揭示了PRMT5调控白色脂肪细胞脂质储存和脂滴生成(Adv Sci 2020; iMetaOmics 2025);PRMT5调控骨骼肌脂代谢和肌肉干细胞脂噬(EMBO Rep 2023; Cell Rep 2023)。
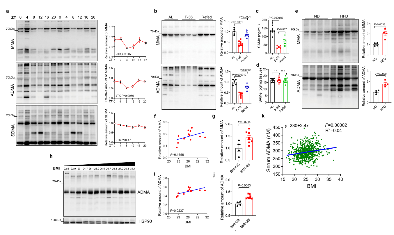
在本研究中,研究人员聚焦应在不同营养状态下代谢器官中(肝脏、棕色脂肪组织和内脏白色脂肪组织)携带精氨酸甲基化修饰蛋白的表达变化。首先发现,在三种不同的精氨酸甲基化修饰类型中,ADMA(Asymmetric dimethylarginine,不对称二甲基精氨酸)在eWAT(epididymal white adipose tissue)中呈现明显的节律性表达(图一),与小鼠的摄食和RER的节律模式一致。而MMA(mono- methylarginine,单甲基精氨酸)和SDMA(symmetric dimethylarginine,对称二甲基精氨酸)并不存在节律性表达。且三种甲基化修饰类型在BAT和Liver均不存在节律。并且MMA和ADMA在饥饿后下调,再喂食后上调,且在肥胖/超重的小鼠eWAT/人vWAT中显著上调(图一)。这些结果表明,脂肪组织中MMA和ADMA水平升高与小鼠和人类的肥胖均相关,提示它们可能具有作为代谢生物标志物的潜力。

图一. 不对称二甲基精氨酸化水平在内脏脂肪中随进食周期波动并在肥胖个体中积累
随后通过筛选发现PRMT3组织特异性的参与饮食和肥胖相关的甲基化修饰:利用小分子抑制剂SGC707抑制PRMT3,可以有效逆转/预防高脂诱导的肥胖,并通过促进白色脂肪细胞糖代谢增强Metabolic flexibility(反映为ΔRER);抑制PRMT3可以模拟16:8限制性饮食的代谢益处(减重,提高ΔRER,图二)。

图二. SGC707处理小鼠可以模拟16:8限制性饮食的代谢益处
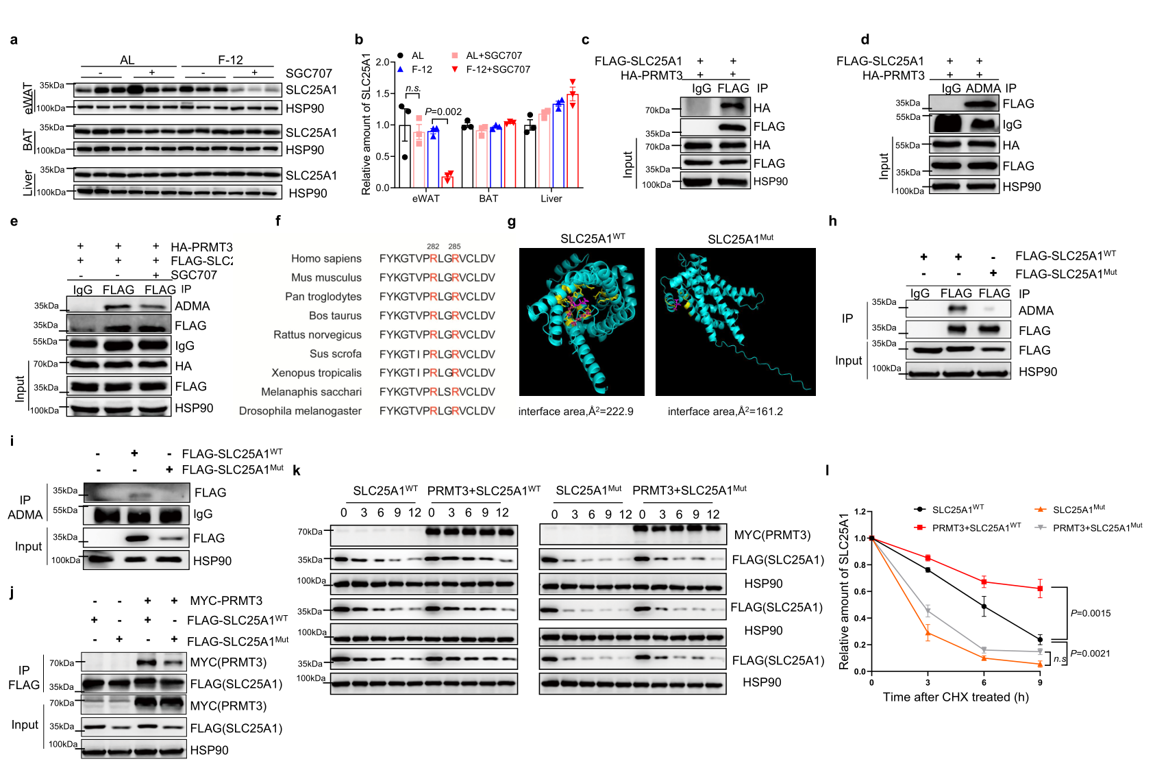
通过靶向代谢组(麦特绘谱)和代谢流分析表明,抑制PRMT3后白色脂肪组织中的柠檬酸(citrate acid)含量以及白色脂肪细胞中的同位素标记柠檬酸发生显著改变。随后的结果表明,线粒体柠檬酸转运蛋白SLC25A1是PRMT3的白色脂肪组织特异性甲基化底物:PRMT3通过甲基化SLC25A1的R282和R285调控其蛋白质的稳定性(图三);SLC25A1具有和PRMT3以及ADMA相同的表达模式(图四);脂肪细胞特异Slc25a1敲除抵抗高脂诱导的肥胖并促进脂肪细胞糖代谢(图五)。

图三. PRMT3甲基化SLC25A1的R282和R285

图四. SLC25A1在eWAT中的昼夜表达模式受进食调控,并依赖胰岛素-pAKT信号通路

图五. Slc25a1敲除通过增强脂肪细胞的葡萄糖代谢抵抗高脂诱导的肥胖
苏州大学剑桥-苏大基因组资源中心的贾志浩、张勇,以及剑桥大学的Antonio Vidal-Puig为该论文的共同通讯作者,剑桥-苏大基因组资源中心张勇课题组的博士生黄正云为本论文第一作者。本研究受到科技创新-2030重大项目、国家自然科学基金、江苏省自然科学基金和姑苏领军人才等项目资助。
原文链接:https://www.nature.com/articles/s41467-026-68883-6
本研究由作者团队供稿
